Simulation Service
At BB Digital Services, we offer advanced Simulation Services both Professional and Academic Simulation designed to help businesses visualize, test, and optimize complex processes before real-world implementation. Using cutting-edge digital tools and modeling techniques, our simulation experts create accurate virtual environments that replicate real-world operations, enabling clients to predict outcomes, minimize risks, and improve performance. Whether you’re developing new systems, testing workflows, or evaluating engineering designs, our simulation solutions provide data-driven insights to support smarter decisions and efficient project execution.
How much will my project cost?

Why choose our Simulations Service?
Choose BB Digital Services’ Simulation Service for accurate, data-driven insights that help you visualize, test, and optimize your operations before implementation. Our expert team uses advanced simulation tools and modeling techniques to create realistic virtual environments, reducing risks, saving costs, and improving efficiency. We tailor each solution to your specific industry needs — from engineering and manufacturing to logistics and healthcare — ensuring reliable results and smarter decision-making. With continuous support and cutting-edge technology, BB Digital Services empowers you to achieve precision, performance, and innovation through our professional Simulation Service.
Comprehensive Software Expertise
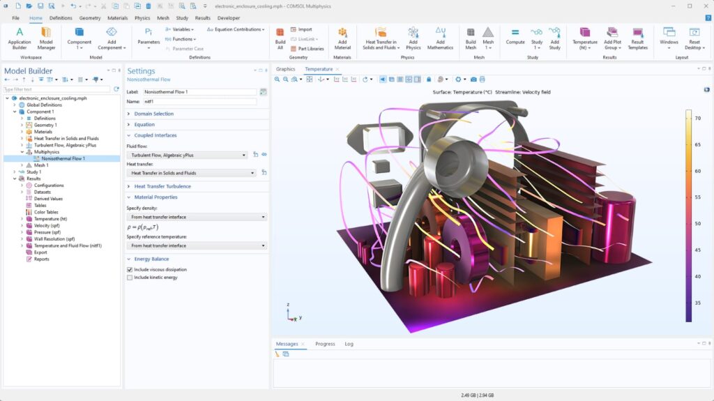
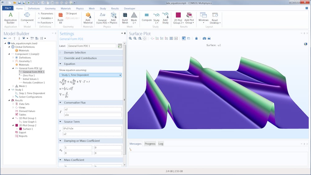
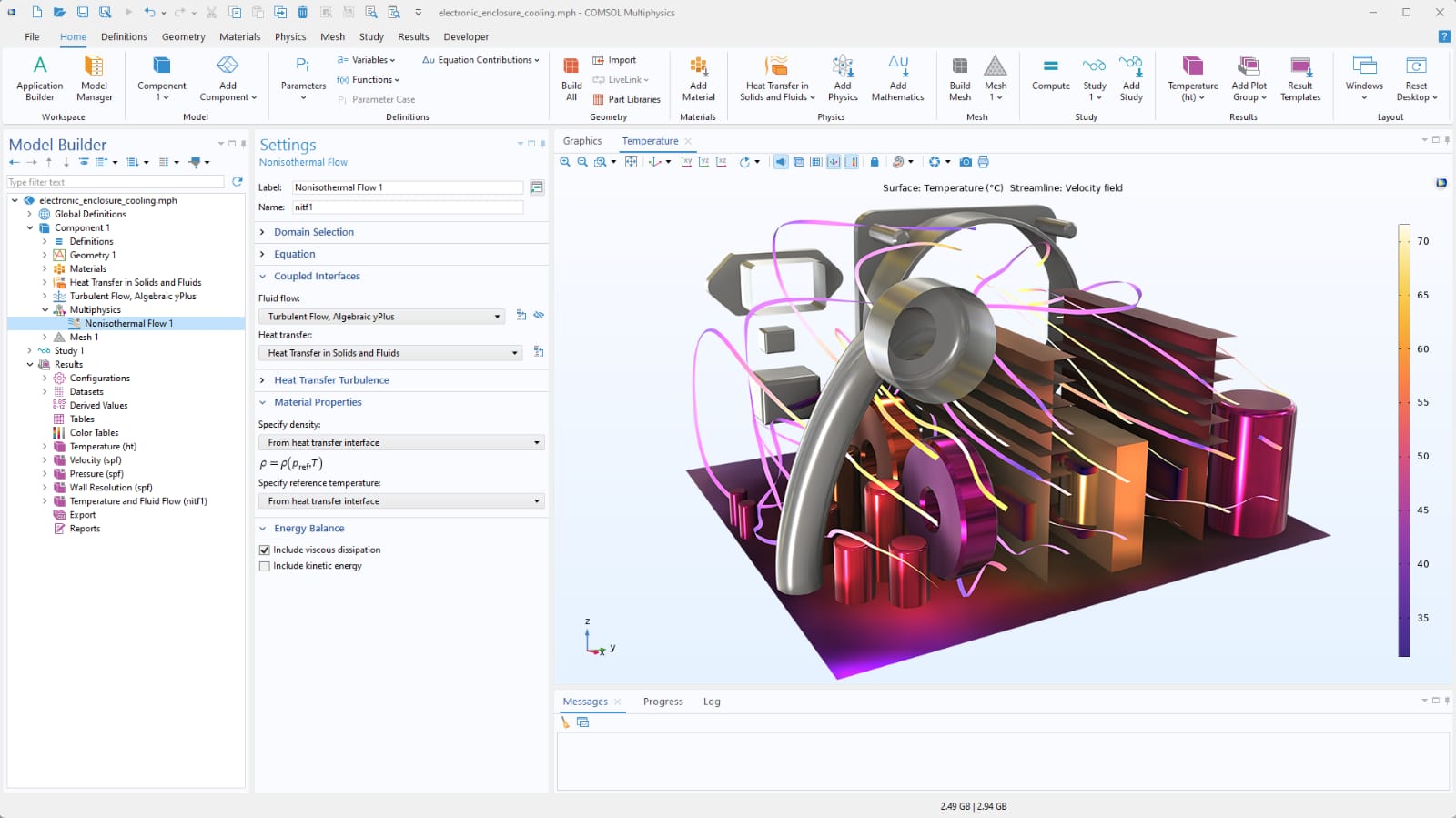
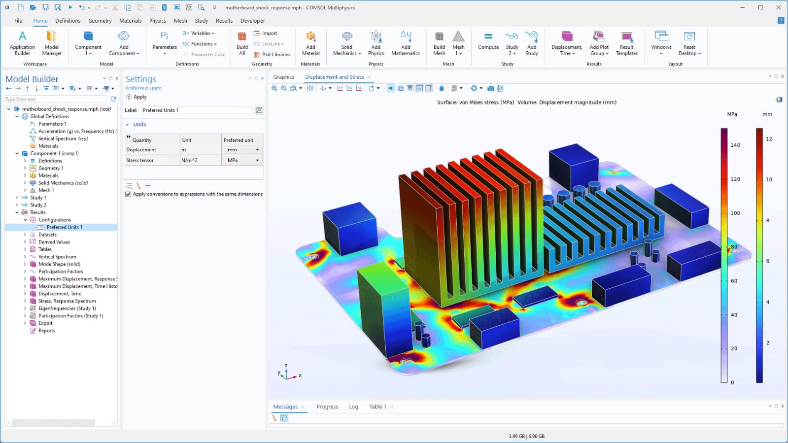
We use industry-leading tools like MATLAB, ANSYS, COMSOL, and SolidWorks to deliver precise and reliable simulation results for academic and professional projects.
Customized Solutions
Each simulation is tailored to your specific project needs, ensuring that models accurately represent real-world processes and deliver actionable insights.
Academic & Industrial Applications
Whether for university research, product testing, or process optimization, our services bridge the gap between theory and practice.
Accurate & Data-Driven Results
Our simulations are built on validated data and methodologies, offering credible outputs that support sound research and decision-making
Expert Support & Guidance
Our experienced engineers and researchers provide step-by-step guidance, from conceptualization to final report preparation
24/7 support
It’s good to talk! Feeling stressed out by assignment deadlines? Need to discuss your order requirements? Our friendly Support agents are here day and night.

Order your custom Professional and Academic Simulation today
Tired of receiving low grades on your Simulations? Our academic experts can help you achieve the grades you truly deserve. Order now!
Samples
At BB Digital Services, we take pride in delivering top-quality work—but don’t just take our word for it! Here are a few sample pieces created by our talented team of writers. Your privacy is our priority, so rest assured these samples are not from actual client orders.



















